登录
文库
文库
博客
首页
AI研究
报告/方法论
运营资料
导航
博客
办公文档
文库
AI智能
研究报告
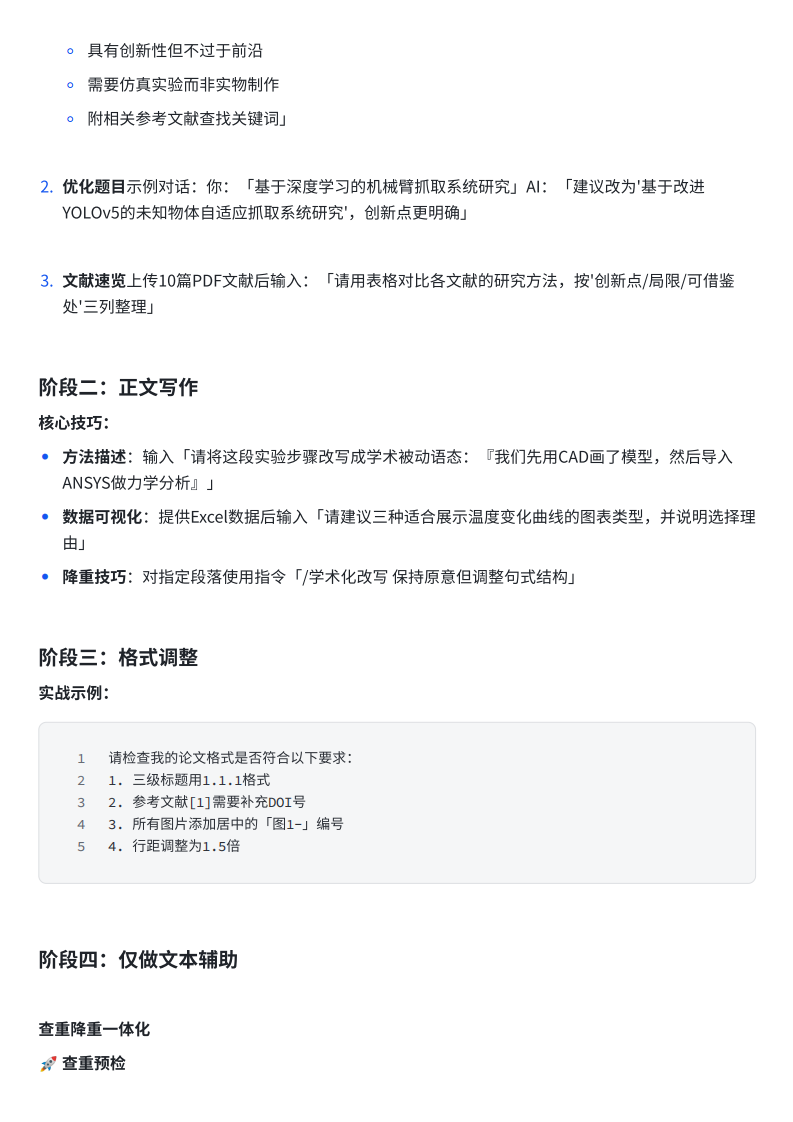
DeepSeek+15天指导手册——从入门到精通.pdf
deepseek
AI
25页
下载149
2025-02-06
浏览1922
收藏0
喜欢0
评分-
免费文档
温馨提示:当前文档最多只能预览 5 页,若文档总页数超出了 10 页,请下载原文档以浏览全部内容。
剩余20页未读,
下载浏览全部
收藏
已收藏
喜欢
已喜欢
下载文档
下载提示
本站所有资料
免费分享
。
下载
《DeepSeek+15天指导手册——从入门到精通.pdf》
可以免费下载该文档
您已经购买过该文档
登录免费下载
本文档由
admin
于
上传分享
推荐文档
Agentic+Coding元年:从Vibe+Coding到超级个体-北京大学.pdf
厦大林子雨-高校教师养小龙虾(OpenClaw)实战-20260320.pdf
2026企业级智能体白皮书
2026年OpenClaw蓝皮书:人人都能拥有的AI常驻助手.pdf
2026年AI营销行业白皮书.pdf
AI年度报告(2025-2026)|得到AI学习圈出品.pdf
一人公司(OPC)发展研究1.0版
中国AI+营销趋势洞察报告2026
2026十大AI技术趋势报告.pdf
2025年中国企业级AI应用行业研究报告.pdf
最新文档
Agentic+Coding元年:从Vibe+Coding到超级个体-北京大学.pdf
厦大林子雨-高校教师养小龙虾(OpenClaw)实战-20260320.pdf
AI原生组织:OpenClaw推动组织形态重塑-甲子光年
2026企业级智能体白皮书
新一代智能终端蓝皮书(2025年)
人工智能产业发展研究报告(2025年)
全球AI工具趋势洞察报告2026年2月
2026品牌AI竞争力报告-AI时代的品牌占位与内容资产重塑
“AI+”产品趋势洞察
OpenClaw入门指南—当 AI 长出了手脚:一份给聪明人的理性上手手册.pdf
QQ
QQ扫一扫联系
点击联系
微信
微信扫一扫联系
扫一扫